Chargeur Orion CC Victron + répartiteur de charge

Bonjour,
Quelque a t il installé un répartiteur de charge ou Citrix derrière un chargeur Victron Orion Cc alimenter par l’alternateur pour recharger la batterie moteur + servitude ?
Merci

L'équipage
11 avr. 2024
11 avr. 2024

Salut, logiquement tu n'en a pas besoin puiceque ton orion tu le met déjà entre ta batterie moteur et ta servitude.
Le montage correcte c'est [Alternateur]=>[Batterie Moteur]=>[Orion]=>[Batterie de Servitude].


11 avr. 2024

Bonjour,
Je viens de faire le montage. Donc je n'ai pas le recul. Mais après avoir fait des recherches diverses pendant 6 mois, j'en ai conclue qu'il ne fallait pas utiliser de répartiteur de charge.
Il n'a aucune utilité et peut sans doute même être néfaste.
En résumant et en langage de néophyte:
L'alternateur ou le chargeur de quai charge la batterie moteur qui charge la batterie servitude par l'intermédiaire de l'orion. L'intérêt principal est d'avoir des batteries de technologies différentes.


11 avr. 2024

Bonsoir,
Moi, j’ai fait le contraire, chargeur Orion derrière répartiteur (sans chute de tension).


matelot@19001:Quel intérêt ? Le courant ne va pas remonter de la sortie vers l'entrée de l'Orion.·le 11 avr. 2024 20:28
Chalkis:Bonjour,Le répartiteur était déjà en place (3 sorties, batterie moteur, batteries service, batteries propulseur).Où brancher le DC-DC ?Sur la batterie moteur ou sur une sortie du répartiteur ?J’ai choisi le branchement sur une sortie du répartiteur et ai mis une commande à distance pour activer ou non le DC-DC.Ensuite, l’avantage c’est que la batterie moteur est toujours chargée à 100% ce qui n’est pas le cas, en cas de charge partielle, quand le DC-DC est alimenté par la batterie moteur.En cas de charge complète (l’alternateur ne débite plus) il n’y a pas de différence.C’est le montage que j’ai choisi après avoir essayé les deux.·le 12 avr. 2024 07:17
11 avr. 202411 avr. 2024

pour moi ca a pas de sens, quelle tension de reférence ton convertisseur DC-DC va prendre pour adapter I et V ?


Chalkis:Plus de problème de référence, la batterie moteur ne pouvant pas se décharger dans la batterie service via le DC-DC.Le DC-DC est alimenté dès que le moteur tourne, même au ralenti ça charge au maxi (30A dans mon cas avec l’Orion 12-12v 30A)·le 12 avr. 2024 07:26
matelot@19001:Avec le paramétrage "détection du moteur tournant" du DC/DC la batterie moteur ne peut pas se décharger. Mais bon, si ça te convient comme ça ...·le 12 avr. 2024 12:25
11 avr. 202411 avr. 2024

c’est un chargeur de batterie à batterie comme en commercialisent d’autres marques comme Sterling ou Balmar entre autres. Un citrix derrière est incongru. L’orion est géré par Bluetooth grâce à l’appli Victron dédiée


12 avr. 2024

Merci des retours, je m’en tiens au montage préco par victron comme expliqué par Milkan
Bonne journée


12 avr. 202412 avr. 2024

@ Simbad

Ton choix est fait!

Si tu permets, je voudrais approfondir pour bien comprendre.

En mettant le orion entre les deux batteries, ne convient il pas de supprimer le repartiteur de charge si il est d une generation précedente?

En effet, si il subsiste, il va continuer a envoyer ce qu il peut en direct vers le lithium, au peril de l alternateur.

Idem pour le chargeur de quai, si il passe par le repartiteur, l Orion mis entre les deux parcs ne protege en rien les lithiums d une eventuelle charge inadaptée

D instinct, j opterais donc pour mettre l orion derriere le repartiteur OU pour tout charger via la batterie moteur EN VIRANT LE REPARTITEUR. Mais je m abstiendrais de faire un mix des deux options.

Je me trompe?

Ce fil est cool, il permettra peut être de clarifier qques zones d ombre qui semblent embeter pas mal de monde!


12 avr. 2024

@Ratafia1
L'Orion à plusieurs méthode différente pour se mettre en route.
Chez moi il faut cumuler 2 chose, le + après contact et une tension de batterie suffisante.
Donc quand l'alternateur tourne en tout logique le contact est mis, la tension de batterie de démarrage est ok et donc l'orion se met a charger ma servitude. En revanche, a quai, quand mon chargeur de quai débite dans les 2 batteries la le contact n'est pas mis et donc l'orion reste éteint.

A mon sens (si l'on a que 2 batterie) il n'y a pas besoin de répartiteur avec l'Orion, je dirais même que c'est très contre productif. Chalkis lui à 3 batterie ce qui complique nettement le montage et explique sa solution.


Ratafia1:En revanche, a quai, quand mon chargeur de quai débite dans les 2 batteries la le contact n'est pas mis et donc l'orion reste éteint."Et donc ta batterie lithium ne charge pas.·le 12 avr. 2024 13:41
Milkan:Si, mais je n'avais pas précisé, mon chargeur de quai à 2 sorties. Donc mes 2 batteries chargent (au passage c'est 2 batteries au plomb, je n'ai pas encore de lithium) mais ce n'est pas lié au boitié Orion qui lui reste éteint·le 12 avr. 2024 13:43
Ratafia1:Compris 👍😉·le 13 avr. 2024 01:28
Bertrand Iona:Bonjour, je viens d'installer un boitier ORION sur mon bateau + un chargeur de quai 2 sorties. Le ORION déclenche la charge de la servitude quand il détecte une tension supérieur à 14V dans la batterie moteur (quand l'alternateur tourne). Peux tu me montrer comment tu as branché le "+" du contacteur de clé ? Je te remercie !·le 24 mai 2024 10:26
Milkan:Je n'ai pas la Doc avec moi mais tu as sur la gauche un endroit où tu peux brancher le + après contact ( en gros quand il voit une tension a cet endroit il s'active)·le 24 mai 2024 12:48
12 avr. 2024

"A mon sens (si l'on a que 2 batterie) il n'y a pas besoin de répartiteur avec l'Orion, je dirais même que c'est très contre productif."

Je ne dis pas autre chose, mais en me renseignant, cette donnée n était nulle part clairement énoncée.

.C est dans un soucis de clarification que j ai tenu a la souligner.

En effet, le nbr de messages sur les fils consacrés au lithium laissent entrevoir un certain engouement, mais les infos de montage restaient parcellaires.

Ceci étant precisé, nous voici ac ttes les infos necessaires à un cablage correct rassemblées au même endroit.


13 avr. 2024

Mon répartiteur de charge (MOSFET, 3 sorties) est connecté à 3 batteries de technologies différentes (plomb pour le démarrage du moteur et pour le guindeau, lithium pour le service). L’alternateur et le chargeur de quai sont programmés pour la charge de la batterie au lithium (parce que charger le lithium est plus rapide/efficient que charger le plomb). Cependant, les paramètres de charges adaptés pour le lithium ne permettent pas de charger correctement les batteries au plomb. C’est pourquoi, 2 chargeurs DC-DC complètent la charge des batteries au plomb à partir de la batterie de service.
Pour le moment, les chargeurs DC-DC sont activés manuellement.


tronegeden:Ma remarque arrive très tardivement mais j'aurais aimé savoir comment vous arrivez à programmer un alternateur (pour charger une batterie). De ce que je comprend un alternateur débite une tension et un courant et c'est tout ce qu'il sait faire. Sauf erreur de ma part Il n'y a pas d'interrupteurs ni de paramètres software sur un alternateur. Si en plus vous arrivez à le "programmer" pour charger deux natures de batteries différentes alors je suis preneur de l'information.·le 28 sept. 13:13
Sailabout:Mon alternateur est régulé par un boitier extérieur (MasterVolt Alpha Pro III) ·le 30 sept. 08:43
13 avr. 202413 avr. 2024

J aime bien la soluce de Chalkis (orion derriere le repartiteur coté lithium uniquement) qui me parait regler tous les pb,

Lithium chargé ET protègé.
Plomb chargé, et pas trop sollicité
Alternateur Protégé
Aucune manip requise au quotidien

Une raison qui la rendrait moins efficace que je ne la vois?


13 avr. 2024

Salut,
A Sailabout,
Pour bien appréhender ton montage, est-ce que ce dessin représente ton descriptif ?
Mamita


13 avr. 2024

Oui, cela représente mon schéma avec les notes suivantes :

  • Les chargeurs DC-DC fonctionnent dans le sens batterie lithium vers batterie plomb car la tension maximale de charge pour le lithium (14V, mon choix), est inférieure à ce qu’une charge complète du plomb exige (14,40 V à 20°C pour la phase d’absorption de mes batteries plomb).

  • Les chargeurs DC-DC sont mis en fonctionnement manuellement (interrupteurs manuels) et ne restent donc pas en fonction continue. Il y a trop de variables pour automatiser ces fonctions amha.

  • Les entrées et sorties de mes chargeurs DC-DC sont isolés galvaniquement mais cela ne change rien au schéma.

  • . . . . et il y a bien sûr des fusibles et disjoncteurs DC . . .


Sailabout:Excusez mon impolitesse dans mon usage de la langue de Molière : la traduction de DC est CC (AC est CA)·le 13 avr. 2024 21:46
Chalkis:Oui mais sur les appareils, il est sérigrafié DC DC….Ils ne sont pas traduits en français.Puisqu’on utilise des appareils de marque étrangère, c’est plus simple de les appeler par leur nom pour éviter les confusions.·le 13 avr. 2024 22:45
Sailabout:AdditionMes panneaux solaires et le régulateur sont également connectés sur le répartiteur de charges. Mon raisonnement pour ceci est que les régulateurs des panneaux solaires, qu’ils soient MPTT ou, pire, PWM ou chargeurs de quai avec transformateur et pont de diodes, ont souvent une grande ondulation résiduelle et celle-ci est atténuée par les batteries au plomb (Je peux me tromper dans mon raisonnement). Le principe utilisé par ces appareils est le découpage de la charge électrique à une certaine fréquence pour obtenir la tension voulue qui est une moyenne entre les temps que le circuit est à la tension maximale et les temps que le circuit est à la tension de zéro Volt.Mes panneaux solaires donnent 22V en circuit ouvert. Une fois que la batterie lithium ne peut plus absorber suffisamment de courant pour maintenir la tension basse, chaque fois que le régulateur envoie une impulsion à la batterie, les tensions des cellules sont progressivement amenées vers 22/4 = 5,5 V.Cependant, lorsque la tension d'impulsion atteint 4,2 V, il y a suffisamment d'énergie pour que la réaction de décomposition de l'électrolyte commence et la batterie se détruit rapidement même si la tension moyenne de la batterie mesurée par un multimètre semble acceptable. (Ceci est une incitation à se procurer du matériel de qualité lorsque l’on passe au lithium)·le 13 avr. 2024 23:00
matelot@19001:Sailabout, ce que tu décris là est vrai pour les régulateurs PWM (pour cette raison ils sont à proscrire pour les batteries LFP) mais pas pour les MPPT. Quant aux chargeurs à transformateur et redressement simple, Il ne doit plus en rester beaucoup en service et seulement sur de vieux bateaux.·le 13 avr. 2024 23:29
Sailabout:Les MPPT . . . il y a plusieurs tactiques/manières pour arriver au résultat voulu (j’en connais 4 mais il y en a d’autres). Tous, ainsi que les autres appareilles modernes tel que chargeurs, convertisseurs, onduleurs . . . , sont basés sur le découpage. La qualité d’un appareil dépendra des étapes internes que suit le signal (l’énergie électrique) et surtout de leurs filtrations.·le 14 avr. 2024 07:05
13 avr. 2024

J’utilise un orion pour charger la batterie du propulseur et du guindeau il est placé entre la batterie de démarrage et la batterie prop/guindeau donc après le répartiteur de charge. Quand la batterie de démarrage est chargée il charge la batterie prop guindeau


08 avr. 2025

Le répartiteur ne sert plus à rien pour son rôle de séparateur.
Par contre je souhaiterais le garder comme Bernier car il était connecté au relai du ventilateur de cale. J’ai toujours le câble qui vient de l’alternateur pour envoyer l’info mais je ne sais pas comment câbler ça.
En photo le câblage précédent pour les plombs, l’alternateur est celui du milieu.


Lady_C:le relais est connecté sur le positif d'une batterie.
ce sera la même chose s'il est connecté directement sur la batterie au lieu d'une sortie du répartiteur. ·le 08 avr. 12:09
Solent:Avec l’alternateur ça devrait envoyer du courant uniquement si le moteur tourne.si je me branche en direct sur la batterie le ventilateur va tourner en permanence ? Le but est surtout de refroidir l’alternateur.·le 08 avr. 12:14
Lady_C:je pensais que c'était un ventilateur de cale, pour purger la cale d'éventuelles vapeurs explosives.
là, c'est un refroidisseur d'alternateur, et il faut le brancher effectivement sur un + après contact, quand le moteur tourne.·le 08 avr. 12:53
10 mai 2025

File intéressante. J’en ai moi même ouverte une un peu similaire. Ci joint schéma que j’ai trouvé sur le site Cristec et qui résoudra la question que je me posais. On peut effectivement brancher son chargeur dc/dc après le répartiteur de charge. J’y voit plusieurs intérêt.
On ne prend pas l’énergie de la batterie de démarrage pour charger la servitude. Ce qui est à mon avis mieux pour sa longévité.
Le chargeur dc/dc est branché après le d+ lui même branché sur le répartiteur. Donc pas de risque de pomper dans la batterie de démarrage tant que le contacteur moteur n’est pas activé.
Le schéma de montage est pour moi du coup très simplifié puisque le répartiteur est déjà en place et que je n’ai qu’à relié mon chargeur au répartiteur et mon chargeur à ma batterie servitude. Du coup un seul câble à monter.
Il y a aussi un panneau déporté pour le chargeur dc/dc Cristec qui permet de l’éteindre à distance si on le souhaite.
La question que je me pose car je ne suis pas expert en alternateur. Avec ce schéma de montage lorsque la batterie moteur est pleine. Est ce que l’alternateur envoie encore suffisamment de courant vers le chargeur dc/dc pour charger la servitude?


tronegeden:Si la batterie moteur est pleine, alors l’alternateur est théoriquement encore en meilleure disposition pour envoyer du courant vers le DC/DC pour charger la servitude. =j’ai quand même l’impression que c’est la somme totale de courant qui est demandée à l’alternateur qui pose problème. Plus la batterie moteur est chargée plus elle devient résistante et alors plus le courant produit pas l’alternateur est dédié aux autres sorties du répartiteur. Enfin … c’est ce que je comprend. Des vases communiquants en quelque sorte.·le 14 nov. 09:33
14 nov. 2025

Pas de réponse ?
Tu d'autres ont essayé depuis ?

Je passe au lithium et je souhaite placer mon orion après le répartiteur
J'ai également trois batteries :
*Moteur au plomb
*Service au lithium (3 super pack)
*Guideau au plomb

J'ai sur mon répartiteur, 3 sorties et une arrivée.

Je comptais donc avoir une sortie pour le guideau, une pour le moteur et une pour le service..
Donc intercaler le Orion 50A entre le répartiteur et le parck service lithium...
Ceux qui ont fait ça , depuis le début de ce fil , Avez vous remarqué un soucis côté longévité ou côté performance de charge ?

Merci d'avance !


tronegeden:Je suis dans le meme cas avec 3 parcs de batteries. Je n’ai pas encore câblé l’arrivée sur l’Orion XS car j’hésite encore (j’ai tout l’hiver pour ça) entre brancher l’entrée de l’Orion sur la batterie moteur (schéma Victron classique) ou bien brancher l’entrée directement sur la sortie de mon répartiteur de charge. Mon alternateur débite 120 Amp. Je pense que si l’on branche l’Orion sur la sortie du répartiteur il est possible (lors de tests) de limiter la charge (sortie Orion) afin de voir ce que ça donne.·le 14 nov. 09:26
Fabien83:Vu que tu parles d'un Orion et non d'un autre modèle comme le Cristec plus-haut, je resterais sur les préconisations de Victron qui sont de le brancher aux bornes des batteries. Tu peux très bien le brancher sur la batterie moteur, que ce soit physiquement sur la borne de la batterie ou sur la borne de sortie du répartiteur ne change rien.·le 14 nov. 09:28
tronegeden:Dans le schéma Victron l’Orion XS se déclenche quand la tension sur la batterie moteur atteint un certain voltage, pas avant. Le système en déduit qu’elle est pleine et qu’il peut à partir de cet instant passer à la charge de la batterie de service et donc d’ouvrir le sortie Orion vers la batterie Lithium. Si l’on branche l’entrée Orion XS sur la sortie service du répartiteur de charge ça marche aussi visiblement. Il n’y a pas de condition telle que charge batterie moteur terminée. J’ai lu que d’autres ont branché comme ça, sur le répartiteur.·le 14 nov. 09:42
Fabien83:Si l'entrée de l'Orion est branchée sur la sortie service du répartiteur, alors l'Orion est mis sous tension et hors tension à chaque arrêt et mise en route du moteur. En plus du fait que ce branchement n'a aucun intérêt par rapport au branchement préconisé directement sur la batterie moteur, les mises sous tension et hors tension ont peu de chances d'être salutaires pour l'électronique/informatique de l'Orion.·le 14 nov. 09:49
tronegeden:Je comprend ta réponse. Mais je développe mon raisonnement: j’ai installé un fusible avant l’Orion ainsi qu’un coupe circuit. Pareil en aval (fusible proche batterie + coupe circuit). Enfin j’ai câblé l’interrupteur de l’Orion. Dans ce cas je le met en marche volontairement. (Couple circuit amont/aval + inter) Je fais ce montage car je n’ai pas besoin de recharger systématiquement ma batterie Lithium dès que je démarre le moteur. C’est pour ça que je raisonne sur cette hypothèse.·le 14 nov. 10:05
jusliensmt:C'est pas mal de décider de les charger ou non , mais j'en suis pas là ..La doc est faite pour montrer que c'est simple j'ai l'impression...c'est quand même bizarre qu'il y ai que ce montage la possible, et si la batterie moteur vient a mourir, t'es dans un coin paumé ou t'as pas moyen de la changer , il se passe quoi ? Ca m'embête beaucoup de passer par la batterie moteur , question de câblage... Puis si l'orion ne se met pas en route des le début du démarrage moteur ça m'embête également, j'ai pour habitude d'avoir mes batteries en charge des le démarrage moteur.pour le moment j'ai l'impression que toute les personnes qui ont branché leur Orion après le répartiteur sont contents Mais depuis combien de temps utilisez vous ce montage ?·le 14 nov. 10:19
tronegeden:Je n’ai pas de recul car j’en suis qu’au montage (et interrogation). Mais si Cristec met sur le marché un DC/DC qu’ils préconisent de câbler en sortie de répartiteur, cela veut dire que ce montage n’est ni dangereux ni stupide. Dans le cas de Cristec il n’y à pas d’interrupteur pour allumer/éteindre leur chargeur DC/DC. Il est donc fort probable que l’équipement supporte au moins 1 ou 2 allumage moteur par jour quand même ! Pareil pour l’Orion. Je vois les mêmes montages sur Camping car et ça semble marcher. Des allumages moteur sur un véhicule il y en a plusieurs par jour parfois.·le 14 nov. 10:47
Fabien83:Si l'Orion est correctement paramètré, il n'y a aucun e chance qu'il décharge la batterie moteur. De plus, l'Orion XS limite automatiquement le courant qu'il tire en fonction de la capacité de l'alternateur (d'après la tension aux bornes de la batterie moteur). Si la tension aux bornes de la batterie moteur descends alors que l'Orion tire 50A, il réduira automatiquement le courant. Pour ce qui est de vouloir manuellement mettre l'Orion en fonction ou à l'arrêt, la commande à distance est faite pour ça. Il n'y a pas lieu de monter un coupe circuit à l'entrée de l'Orion et encore moins de le brancher sur une sortie de répartiteur de charge. @Tronegeden : si les montages préconisés par Cristec et Victron, chacun pour leur propre matériel, sont différents, c'est qu'il y a une raison. ·le 14 nov. 10:54
tronegeden:Merci pour ces informations et conseils.·le 14 nov. 11:25
jusliensmt:Merci pour les infos, bon je vais réfléchir aux deux façons et essayer d'avoir plus d'infos au près de Victron , si en effet ils déconseillent vivement le montage après répartiteur je prendrai la peine de revoir le montage ·le 14 nov. 16:01
14 nov. 2025

Quand je suis passée au Lithium, j'ai gardé le répartiteur de charge d'origine, sur lequel j'ai connecté l'Orion


jusliensmt:D'accord merci pour ton retour Tu as cette installation depuis combien de temps ? Pas de problèmes détecté sur la stabilité de la charge ? Merci d'avance ·le 14 nov. 19:39
Rapsody:Je suis aussi en réflexion pour mettre replacer mes batteries par des lfpo4. L’idée de les mettre le chargeur de/dc type orion sur le répartiteur de charge est séduisante car cela simplifie le montage car en plus d’être alimenté par l’alternateur il serait aussi alimenté par le chargeur ac/dc car dans mon cas le chargeur de quai est branché sur mon répartiteur. En ce qui concerne le branchement du chargeur dc/dc sur la batterie moteur c’est surtout un montage pour les camping car. Les problématiques et les montages ne sont pas les mêmes que sur les bateaux.·le 14 nov. 20:52
tronegeden:Attention un charger de Quai classified ne sait charger que des batteries de meme type·le 14 nov. 21:00
tronegeden:Classique ·le 14 nov. 21:01
jusliensmt:Dans notre cas notre chargeur prend en charge le lithium mais si coup placer le orion après le répartiteur permettrai de charger toute les batteries avec ce chargeur ·le 14 nov. 21:34
Fabien83:Moi je ne comprends rien à toutes vos histoires... Mon alternateur et mon chargeur de quai sont branchés sur ma batterie moteur. L'entrée de l'Orion est branchée sur la batterie moteur et la sortie sur la LFP. Via l'Orion, ma batterie LFP est chargée aussi bien par l'alternateur que par le chargeur de quai. Avec un Orion du moins, je ne vois pas bien comment justifier la nécessité d'un répartiteur (sauf si on a plusieurs parcs plomb). ·le 14 nov. 22:13
Rapsody:C’est une configuration simple et tout à fait pertinente. Mais quand on a 2 moteurs, 2 batteries moteurs, un parc servitude et un parc propulseur d’étrave c’est beaucoup plus compliqué. Les répartiteurs de charges simplifie le schéma électrique. ·le 14 nov. 22:32
14 nov. 2025

Évidemment l’idée est de mettre un chargeur dcdc derrière le chargeur acdc c’est d’assurer une charge optimale des lfpo4


15 nov. 2025

Voilà se que je comptais faire comme montage

Depuis 4 ans mon chargeur de quais ne charge que le service, ça aurai été cool si il pouvais charger lle lithium et le plomb grâce au orion , mais on s'en est bien passé jusqu'à a la ..

Si j'ai des retours négatif je suivrai le modèle que certains conseils mais pour le moment tout laisse a croire que ça fonctionne très bien de brancher un orion après un répartiteur, je viens avoir un pote au tel qui a fait ça mais il n'a pas de retour sur du long terme


15 nov. 2025

Impossible d'éditer donc voici en plus propre ..
Bien-sûr niveau cablage le plus simple pour moi est le montage avec orion après répartiteur


Fabien83:Salut, pour les raisons indiquées plus haut, le branchement de l'Orion sur le schéma de droite n'est pas bon selon moi. Je ferais le schéma de gauche. Dans chacun des schémas, le chargeur de quai ne recharge pas les batteries plomb. Ton chargeur de quai a une seule sortie ? S'il a deux sorties ou plus, je les brancherais sur la batterie guindeau et batterie moteur. S'il n'a qu'une seule sortie, je la brancherais sur l'entrée du répartiteur, là où est branché l'alternateur.·le 15 nov. 07:00
jusliensmt:C'est noté ! J'ai deux bonnes semaines a mijoter le temps de recevoir les batteries, ici tout est long...Mon chargeur n'a qu'une sortie, il n'a jamais chargé autre chose que le service, si c'était possible j'aurais aimé par l'intermédiaire du répartiteur et du orion qui charge le service et le ''plomb" du bateau...Après pour tout avouer ce chargeur a rarement fonctionné car en 3 ans le nombre de fois où on c'est branché a quais se compte sur les doigts de la main ! Mais vu que je comptes avoir un bon groupe électrogène on risque de s'en servir !Il est paramétrable sur le lithium, au pire on gardera le fonctionnement actuel c'était très bien...Petite question Sur mon installation actuelle, il était possible de coupler les batteries service et moteur (se qui a déjà servi) pour demarer sur la batterie moteur décide de rendre l'âme, avant j'étais tout plomb donc pas de soucis ....Mais la si je démarre, couplé au lithium elles vont se prendre le jus du démarreur sans passer par l'orion ? ·le 15 nov. 08:31
Rapsody:Sur le schéma de gauche je mettrai le chargeur de quai sur le plot d’entrée du répartiteur qui accueille l’alternateur. A la condition que le chargeur soit temporisé, c’est à dire que la phase boost et absorption n’excède pas un certain nombre d’heures. Sur mon chargeur Cristec cela dure au max 6h après il passe en floating ceci afin de préserver la batterie plomb.·le 15 nov. 08:49
jusliensmt:C'est également un cristex (40A) merci pour vos retour!·le 15 nov. 17:33
15 nov. 202515 nov. 2025

Cela fait une saison que je fonctionne ainsi à travers le répartiteur de charge. Il y a plusieurs raisons:

  • le chargeur de quai 25A n'étant pas compatible avec des batteries au lithium, j'ai donc changé de chargeur pour un Cristec 40A. Vu que l'ancien était câblé en 16m2, et que le nouveau nécessitant également du 16m2, c'était un changement 1 pour 1, sans rien changer.

  • Vu que mon alternateur peut délivrer 120A, il y avait donc assez de courant pour recharger la batterie de démarrage et à travers un relais Citrix la batterie du propulseur d'étrave, et de l'autre coté mes deux batteries au lithium (200A) à travers l'Orion 12/12-30A.

Le fait de passer par le répartiteur de charge, celui-ci alimente un petit relai qui commande un petit ventilateur radial pour refroidir l'Orion, dès que le courant arrive de l'alternateur..

Passer au lithium ça vous change la vie, surtout sur de petites unités ou la place est limitée pour caser des batteries de service


tronegeden:J’aimerais être sur d’avoir bien compris ton installation. Ton as remplacé ton chargeur de quai et donc tu as installé un Cristec 40 amp ? Tu as un répartiteur de charge (2 sorties 1 vers la batterie moteur et l’autre vers l’Orion ?) Correct ? Sur ton Cristec quel type de batterie tu as sélectionné avec les switches ?·le 15 nov. 20:59
16 nov. 2025

Quand je vois des descriptions avec des chargeurs de quai branchés sur le répartiteur de charge je compare avec mon bateau et je me pose des questions:

J’ai un Chargeur de quai Cristec 40 Amp 3 sorties, un Répartiteur de charge Cristec avec 3 sorties (3 parcs batteries: moteur, propulseur et service)

Charge avec moteur tournant: Le répartiteur de charge est alimenté en entrée par l’alternateur et les 3 sorties vont chacune vers le parc correspondant.

Charge à quai: les 3 sorties mon chargeur de quai sont connectées aux 3 sorties de mon répartiteur de charge. De là les câbles partent vers les parc batteries cités plus haut.

Comme je passe au Lithium (service) je suis en train d’installer un DC/DC Victron XS.

Si je décide de brancher le DC/DC entre la sortie service de mon répartiteur de charge et la batterie Lithium ca semble marcher pour les raisons/avantages évoqués plus haut dans ce fil.

Ca c’est pour recharge les batteries quand le moteur tourne.

Maintenant quand je suis à quai. Je dois recharger :

-Soit tout le monde (moteur, propulseur et service)

-Soit le service uniquement.

J’avoue que j’aimerais pourvoir charger tout le monde à quai.

Donc si j’ai pas trop mal compris je vais devoir débrancher le cable qui part du répartiteur de charge pour aller sur la borne + de la batterie de service vu qu’elle reçoit le courant venant de l’Orion XS. Correct ?

Par contre sur mon chargeur de quai puisque je recharge une batterie plomb (moteur), une autre batterie plomb (propulseur) et que j’ai un Orion XS quel type de batterie je dois sélectionner sur le chargeur ? Est ce que je laisse la config par défaut (plomb, AGM) car c’est l’Orion qui fait le job derrière pour la batterie Lithium ?

En faisant comme ça mon chargeur de quai débite son courant vers les sorties du répartiteur et alimente mes 3 parcs de batteries.


16 nov. 2025

Hello Tronegeden,

Oui c'est bien comme tu le décris. J'ai choisi le YPOXER+ 12v/40A bluetooth avec la sonde de température, il est fabriqué en France, il est peu encombrant, silencieux, et ne chauffe pas.

Il a 3 sorties, la première est destinée à la batterie de démarrage et réglé d'usine. les sorties 2 et 3 sont paramètreable en fonction du type de batteries de service installées. Chez moi c'est donc lithium, sur une sortie, la deuxième n'est pas utilisée;

Là je suis branchée au quai, les batteries pleines, voici les captures d'écran:


tronegeden:Merci pour cette réponse un Dimanche matin !!! :-) Ha….je vois le problème avec mon chargeur Cristec 40Amp ….. c’est qu’il est plus ancien: le paramétrage des sorties est global, donc les batteries doivent être du meme type. J’ai donc le choix: soit je me passe du chargeur de quai pour ma batterie de service (pas possible)soit je change mon chargeur de quai qui fait la différence entre type de batteries (upgrade Cristec)soit je conserve mon chargeur de quai et je prend un chargeur uniquement pour la batterie Lithium de service .Bon il y a deux autre pistes: 1-brancher le chargeur en entrée du répartiteur (et là je ne sais pas si c’est possible)2-ou alors c’est l’Orion XS qui gère l’arrivée du chargeur de quai réglé sur Plomb/AGM et qui adapte en sortie sa chargeur pour du Lithium.Bon….y’a de la réflection dans l’air :-)Merci pour ta réponse. ·le 16 nov. 10:05

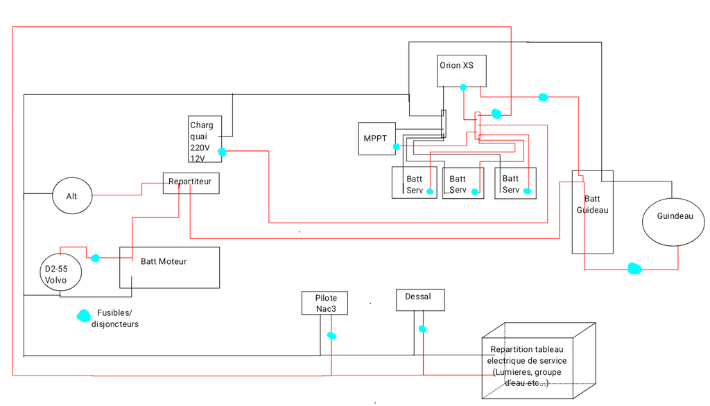
la date de la livraison approche et je finalise mon Schéma.
au final ça m'arrange de brancher l’Orion sur ma batterie de guindeau question budget au vu des longueurs de câble! a 23 euros/m de 25 carré on va optimiser les logeurs
je suis preneur de tout retours par rapport au dessin ci dessous
Merci d'avance


un petit moment privilégié

Phare du monde

  • 4.5 (134)

un petit moment privilégié

2022