Composant inconnu sur traceur Raymarine C80

Hello,
J'ai récupéré un traceur C80 en panne. Un des composants semble avoir chauffé mais je n'arrive pas à l'identifier.
Le voici en photo, qui saurait dire ce que c'est ?
Amicalement.
FX

L'équipage
11 oct. 2025
11 oct. 2025

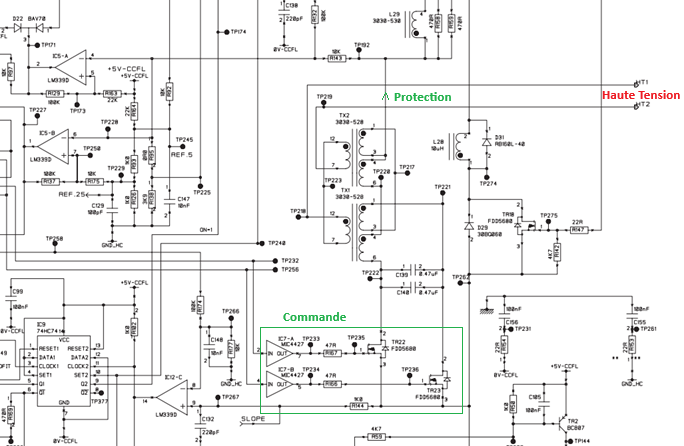
Je pense que c'est ce qui génère la 'haute tension' pour les minis néons du rétroéclairage


LeMoko:Oui tu as raison ·le 11 oct. 21:52
fxvt:Merci. Ca s'appelle comment ce type de composant ? Un transfo HT ?·le 11 oct. 22:00
11 oct. 2025

Ce n'est pas un composant standard, il serait étonnant que tu puisses le trouver.
Tu peux essayer de le dessouder et de voir ce qui se passe, ça fonctionnera peut-être sans rétroéclairage.


12 oct. 2025

Bonjour,

C'est bien le transformateur haute tension qui alimente le tube fluorescent du rétro-éclairage (CCFL)
Ce n'est effectivement pas très standard. Sur les schémas du E-80 qui semble très proche du tiens tu peux avoir une idée de l'ensemble du circuit à la page 32 du document ci-dessous:

www.ulani.net[...]ual.pdf

Visuellement je ne trouve pas le transformateur très suspect.

Si ta panne est le rétro-éclairage, tu peux investiguer très prudemment l'étage de commande et de protection du transfo (X2).

Olivier


fxvt:Top ! Merci pour les schémas.
Mais effectivement cette piece semble compliquée à retrouver sur le net.·le 12 oct. 09:16
JJT:Il est passé ici plusieurs fois des fils et des liens vers des tutos pr remplacer les néons de ces générations par des bandes de led avec l’endroit où couper la ht, si cette solution peut te convenir?·le 12 oct. 11:03
LeMoko:Une idée un peu folle. Remplacer le retro éclairage HT par du ruban LED avec une source 12v. ·le 12 oct. 12:14
12 oct. 2025

Il est peut être possible de remplacer avec un ruban LED COB, mais il sera très compliqué de former des angles droits à la place des néons


Lady_C:Il existe des connecteurs d'angle pour les LEDs en ruban·le 12 oct. 21:06
12 oct. 2025

Une solution sur base de leds est sans doute possible mais fxvt doit d'abord confirmer que son C80 a bien un problème de rétro-éclairage.

Olivier


fxvt:Oui c'est par là que je dois commencer. Car pour être exact je ne sais même pas quel est le problème de cet appareil. On m'a dit "il ne marche plus". Mais je n'en sais pas plus. Peut être s'allume t'il mais que ce sont les touches qui bloquent, ou la carte qui n'est pas lu.
J'ai commencé par le démonter par curiosité et voir s'il n'y avait pas une panne évidente comme une piste coupée, un fusible interne ou un composant explosé. Mais rien de franc. Une des pattes du transfo HT semble avoir chauffé, c'est tout ce que j'ai vu.
Prochaine étape je l'allumerai pour voir.·le 12 oct. 22:39
LeMoko:Ah oui effectivement il serait bien de commencer par le commencement 😉😉·le 12 oct. 23:16
13 oct. 2025

si c'est le retroéclairage qui est HS, tu mets le C80 sous tension et tu éclaires avec une lampe de poche appliquée DIRECTEMENT sur l'écran, ça diffusera la lumière


fxvt:Avec cette méthode, tu éclaires la dalle par devant ou par derrière ?·le 13 oct. 12:54
13 oct. 2025

par devant, ça diffuse dans la couche plastique de protection et ça éclaire ( un peu ) les pixels derrière. Ca te permet de voir si l'écran fonctionne ou pas.


fxvt:Ok , pigé. Merci !·le 13 oct. 14:51
18 oct. 202518 oct. 2025

Hello,
J'ai quand même fini par brancher et allumer ce C80.
En fait l'affichage est ok.
Son problème est que l'appareil reboot en boucle.
Il s'allume, l'écran d'accueil avec le logo Raymarine s'affiche quelques secondes et ... reboot indéfiniment.
Savez vous s'il y a une procédure de reset à froid de cet appareil, du style une séquence de touches à l'allumage ?

(Edit): je me réponds à moi-même. J'ai un peu mieux cherché et trouvé la séquence : power+la touche fonction juste à côté (la plus à gauche de la rangée) et mettre sous tension.
Je réessayerai.
Amicalement.
FX


18 oct. 2025

Salut,

Peut-être :
- sur la petite carte horizontale qui contient les boutons, vérifier que le bouton Power ne reste pas enfoncé, que les fils de la carte, le connecteur et la nappe plate ne sont pas oxydés… Si le contact ne se coupe pas on est en appui long qui déclenche l’extinction, puis le ré-allumage, etc. Pour désoxyder la nappe de liaison, gomme blanche (doucement mais fermement) ou Coca avec rinçage à l’eau. Si intervention sur les fils de la carte attention c’est fragile mais ça peut se reconstruire. Cette carte est souvent oxydée.
- vérifier tous les connecteurs sur le chemin du 12v au cas où oxydation qui déclenche chute de tension juste après le démarrage.

Bonne chance !


18 oct. 2025

Hello,
La manip de reset usine a parfaitement fonctionné.
Maintenant le traceur démarre et fonctionne normalement.
Merci Hisse et Oh 👍
Du coup j'ai un traceur Raymarine C80 à vendre 😉
Amicalement.
FX


Ponta do Castelo, Île de Santa Maria, Açores

Phare du monde

  • 4.5 (37)

Ponta do Castelo, Île de Santa Maria, Açores

2022