Electricité : à quoi sert le bouton on/off sur le tableau de demarrage du moteur ?

Question d'un ignare en moteur et electricité nautique :

D'habitude, pour démarrer le moteur d'un bateau,
1) je debraye avec un peu de gaz
2) j'appuie sur un bouton on/off
3) je prechauffe
4) j'appuie sur le bouton du demarreur

Pendant que le moteur fonctionne, je laisse mon interrupteur on/off sur "on"; mais, apparement je peux aussi l'éteindre sans gener le fonctionnement du moteur.

D'où ma question (d'un ignorance "crasse") : à part au préchauffage, à quoi set ce bouton on/off ?
- aux voyants de pression/temperature d'huile ?
- joue-t-il un role dans la charge des batteries par l'alternateur ?

Merci d'avance,

Phil

L'équipage
04 mars 2007
04 mars 2007

continue
comme ça et tu vas faire le bonheur du ship
le on off sert au contact et à l'alimentation de l'excitation de l'alternateur les pont de diodes et régulateurs adorent s'envoyer en l'air

04 mars 2007

heuuu ...
pas d'accord Daniel ... en mettant sur "OFF" on ne coupe ni l'excitation (il est autoexcité en marche) ni la liaison à la batterie.

Et même si on coupait l'excitation pour de bon, ça ne fait rien du tout, simplement l'alternateur ne débite plus.

Ce qu'il ne faut pas couper c'est le coupe circuit général des batteries, là on crame les diodes de l'alternateur si toutefois celui-ci est cablé en aval du coupe circuit ce qui n'est pas toujours le cas. S'il est cablé en amont du coupe circuit, il ne se passe rien également.

Cette histoire est une ancienne légende qui provient de je ne sais où ....

04 mars 2007

Pas claire la notice :
"Il ne faut jamais fermer le robinet de batterie avant que le moteur se soit..." :tesur:

"Fermer", pour moi c'est en contact et "ouvert" c'est plus de contact, non ?

Si les fabricants de moteurs ne maîtrisent pas le langage technique, nous voila bien ! :-(

[color=blue]_/)[/color]

04 mars 2007

le je ne sais ou.
Dans la notice du MD2B MD3B il est écrit page 8
[i]" 3 Moteur avec équipement électrique :
Tourner la clé de contact à gauche, jusqu'en position de départ après l'arrêt du moteur. [G]REMARQUE: sur en moteur éuipé d'un alternateur, il ne faut jamais fermer le robinet de batterie avant l'arrêt complet du moteur. Vous allez détruire le régulateur de charge de cette façon.[/]b"

Il m'est arrivé de me tromper sans dommage heureusement. On parle dans la notice de démarreur et d'alternateur.

Et page 10 on retrouve :
[b]"ATTENTION ne coupez jamais le circuit entre l'alternateur et la batterie en cours de marche du moteur. Le régulateur de charge serait détruit instantanément.
Il ne faut jamais fermer le robinet de batterie avant que le moteur se soit immobilisé complètement. Prière de vous référer également à l'article 15 du chapitre "Entretien."[b]

Logique pour la première partie. Je ne vois pas pourquoi pour la seconde.

04 mars 2007

Oui pas clair!
Ce qui est rigolo c'est une certaine précision dans la traduction : L'emploi du nom robinet induit le verbe fermer. Ce qui est tout à fait logique en hydraulique et totalement faux sur le plan électrique.

Mais cela ne nous explique pas pourquoi il y a risque pour le régulateur.

A mon sens, si on coupe le jus, la tension s'écroule à quelque volts, dus au magnétisme rémanent de l'alternateur et je ne vois pas pourquoi il y aurait un risque pour le régulateur. (On est en procédure d'arrêt et on se fiche des sécurités d'huile température ou autres.)

Ouvrir le circuit de la batterie est en revanche destructeur surtout si cette dernière est en charge.

04 mars 2007

ça dépend ...
il rend actif le bouton qui permet de faire tourner le démarreur et envoie une excitation sur l'alternateur pour l'amorcer et met en marche les circuits d'alarmes moteurs éventuels.

Dans ce cas si on met sur "off " quand le moteur tourne, il ne se passe rien, ça ne pose pas de problème car le démarreur il n'y en a plus besoin, et l'alternateur est autoexcité quand il est ne marche.

Mais bon, tous les moteurs ne sont pas cablés pareil ....

On va voir ce que dit le chef ... heuuu, je veux dire Tilikum ;-)

04 mars 2007

peux-tu préciser
la marque et le type de moteur, le type de tableau de bord...?

04 mars 2007

Pas de marque ou de modèle en particulier car je ne suis pas propiétaire mais locataire...
Merci beaucoup pour ces premières réponses (j'en attend d'autres avec impatience).

Je ne peux pas être plus précis sur le modèle de bateau ou de moteur, car je loue des voiliers différents à chaque sortie (first, pogo, sun fast, etc). J'ai juste décris la manip la plus courante pour démarrer un moteur.

Lors de ma dernière sortie, lorsque je coupais ce bouton on/off pendant le fonctionnement du moteur, la tension donnée par mon indicateur de batterie passait de 13.5V à 12.5V.

Si j'ai bien compris vos réponses cela est dû au fait qu'on ne fournit plus de courant d'excitation à l'alternateur. Je ne savais pas qu'il fallait fournir un tel courant, pour moi un alternateur était semblable à une dynamo de vélo qu'il suffisait de faire tourner.

Cordialement,

Phil

04 mars 2007

Heu.....

Tu as déjà loué un bateau du nom de Fréjà ?
Tu n'aurais pas eu un problème de démarreur ? :-(

;-)

04 mars 200716 juin 2020

ho , le thon
;-) mais, qu il en profite !! la péche est bientot interdite pour les plaisanciers!! :-D :-D

05 mars 2007

ce qui
démontre bien que tu as un alternateur excité par le bouton on off et je reste sur ma position ce qui ne m'empêche pas de croire ce que dit Robert mais ayant eu beaucoup de surprise sur les moteurs bateaux même récents ou j'ai la sensation que les constructeurs prennent un malin plaisir à épuiser les stocks des fabricants pour l'automobile

04 mars 2007

la réponse dans la question
un des différences entre dynamo et alternateur
un a besoin d'être éxcité

ho oui !!! :cheri:

04 mars 2007

Oui, après une breve recherche sur le net,
je comprend qu'une dynamo de velo fonctionne avec un aimant "permanent" alors qu'un alternateur (pour des besoins de puissance) fonctionne avec un electro-aimant (des bobines quoi). D'où le besoin d'alimentation.

04 mars 2007

merci Robert
j'ai déjà entendu ce que tu dis mais perso j'ai arrêté en 73 tout ce qui concernait l'automobile et ce que j'ai pu voir depuis ce sont des pannes surement du à cette manipe alors dans le doute je préfère continuer à laisser tout sur on ça mange pas de pain

04 mars 2007

Tout sur "On"
Il y a une autre bonne raison de tout laisser sur "On", c'est que il se pourrait que les alarmes moteurs (T°, pression, eau, etc ...) ne soient plus actives quand on met sur "OFF", ce qui peut être dommage en cas de panne !

06 mars 2007

oui, pour les alarmes
sur off effectivement pas d'alarme. C'est trop con de griller son moteur à cause d'une surchauffe. Une saloperie coincé sur la crepine, et si on a pas le nez sur la sortie d'échappement pour controler le débit d'eau, il n'y a que l'alarme pour indiquer le problème.

Il y a aussi l'alarme de tension au borne de l'alternateur : ca peut être interessant de savoir qu'un jour on ne pourra peut-être pas redémarrer car l'alternateur a un problème et que les batteries vont se vider progressivement.

04 mars 2007

en général
ce bouton met en route l'alternateur, par son excitation. ce qui est confirmé par la lecture de tension: de 12v off à 14v on.
Mais c'est en général le 2eme alternateur qui est ainsi commuté, pas le basique d'origine

mais ça dépends des installations

04 mars 2007

Bizarre, bizarre.

Un bouton On Off a 2 positions, donc 2 effets possibles. Or on a déjà 11 réponses.

Je ne vois pas d’autre alternative à ce fil dynamique.

Il va s’exciter, s’électriser, ne pas rester statique et remonter le courant dans un long mouvement stationnaire pour rejoindre le fil vent apparent qui l’attire comme un aimant.

J’espère au moins que ton bouton est unipolaire, ce sera plus simple pour mesurer son VMG *

  • Voltage Moyen Glop.
04 mars 2007

pas vraiment bizarre
le on/off qui allume la lumière de tes chiottes n'a pas vraiment le même effet que on/off rouge qui accompagne partout le Chef de l'Etat dans une valise et pourtant c'est la même fonction de base;-)

en fait il y a différent montages possibles et chacun donne son interprétation de la chose ce qui est bien normal

moi, j'ai 5 moteurs de trois marques différentes et aucun n'a de on/off

amicalement

04 mars 2007

Merci à tous
Merci pour toutes vos réponses.

Phil

04 mars 2007

pompe à gasoil
Sur certains moteurs (je ne sais pas lesquels, j'y connais rien) il me semble que l'interrupteur actionne une pompe à gasoil électrique...

Je suis sur que les connaisseurs pourront confirmer (ou infirmer).

Leon.

04 mars 2007

Le On
t'allumes aussi les voyants pour tester que les ampoules soient OK, tu as le buzzer quand tu eteinds le moteur ...

je suis content de pouvoir appuyer sur off pour eviter de dormir avec un sapin de noel qui buzz ...

04 mars 2007

sur mon bouzin ...
ON ca marche
OFF ca eteint le bouzin
NB j'ai pô le truc "etouffoir"
PS Nanni 21 ch

04 mars 2007

Il fut
un temps que!!!!!!! ou il était interdit d'avoir une electrovane sur l'alimentation go du moteur et ce pour pouvoir démarrer le moteur même sans batterie, apparemment ce n'est plus le cas ou tout le monde s"en fout ce sont les moteurs qui s'arrêtent quand on coupe le contact comme sur les voitures, les anciens ont la tirette étouffoir

04 mars 2007

Pouir griller le régulateur de l'alternateur....
Si tu places le bouton sur "off" lorsque le moteur tourne, tu vas inévitablement griller le régulateur de l'alternateur. Conséquence : l'alternateur enverra aux batteries un voltage trop fort avec pour conséquence la destruction des batteries, voire l'explosion si elles se mettent à bouillir!!!!
:-(

04 mars 2007

justement ecumeur, je ne vois pas pourquoi.
pour moi si on coupe le contact on coupe l'excitation de l'alternateur. Ce faisant on calme le jeu non?

04 mars 2007

Mais non !
Il y a deux sortes d'alternateurs, ceux qui sont auto excités, et ceux excités par la clé de contact.

Dans le cas de l'auto excité, si on coupe le contact moteur tournant il continue à débiter normalement et à la bonne tension.

S'il s'agit d'un alternateur dont l'excitation provient du contact, si on le coupe il s'arrête de charger, c'est tout.

Le seul danger pour l'alternateur est de couper la batterie par son coupe circuit pendant que le moteur tourne, mais ça n'a rien à voir avec le clé de contact !

[color=blue]_/)[/color]

05 mars 2007

on/off
Il est exact que l'on peut couper l'exitation sans risque pour l'alternateur
Fut un temps les petits moteur renault avaient un coupe exitation afin de ne pas perdre de puissance inutilement lorsque la charge des batteries n'etait pas primordiale, ou lorsqu'on avait besoin de toute la petite puissance de ces moteurs ( mauvaise mer ou manoeuvres de port)
au plaisir

05 mars 200716 juin 2020

Donc à priori aucun risque.
Et je ne vois pas pourquoi dans la notice cela est marqué en gras.

Pj: un régulateur pour 2 chevaux en 12 volts trouvé sur le net.

05 mars 2007

Auto excité ou pas....
Je ne suis pas électricien et bien incapable de savoir si l'alternateur est autoexcité ou pas. La seule chose que je sais, c'est que toutes les notices indiquent qu'il ne faut pas couper le contact pour les raisons que j'invoque.
Je ne me suis peut-être pas très bien expliqué : si le régulateur est grillé, c'est lorsque l'on veut fonctionner normalement, cad avec contact "on" et batteries connectées que celles ci courent un risque.
Par ailleurs,quand on met en charge avec un chargeur, il faut débrancher les batteries, à moins d'avoir une diode anti retour via le répartiteur.

05 mars 2007

à quelle époque , ces notices ?
le problème avec les moteurs de bateau et leurs notices, c'est qu'il y en a qui ont 50 ans et d'autres qui ont 6 mois.

Or la technologie a bien évolué entre temps, et la manière de monter les circuits électriques de ces moteurs aussi. Nos moteurs sont maintenant comme ceux des voitures depuis une vingtaine d'années, et les anciennes contraintes de manoeuvre de boutons ont disparu depuis belle lurette.

Quand on met un chargeur il n'y a pas besoin de débrancher les batteries ... heureusement, sinon l'accident arriverait tous les matin dans les ports quand le locataire moyen met le bourrin en route avant de débrancher le quai !

05 mars 2007

Ah bon ?
Pourquoi pas avec un bête chargeur de voiture ?

Quelle est la propriété d'un bête chargeur qui impose cette précaution spéciale ?

05 mars 2007

bête chargeur ...
on peut bien brancher un bête chargeur sans débrancher les batteries du bord, pas de problème, et même avoir le moteur en marche.

Par contre, quand elles sont pleines, il faut débrancher le bête chargeur bien entendu car il est trop bête pour s'arrêter tout seul ;-)

La lengende qu'il faut débrancher les batteries du bord pour y brancher un chargeur est aussi une vieille légende datant des années 50. Peut-être que ça date de l'époque où les alternateurs étaient des dynamos et n'avaient pas de diode en sortie .

Autre légende qui dit qu'il faut ôter les bouchons pour charger la batteries. Il y en a un paquet de ce genre. On devrait faire un musée des légendes :reflechi:

Tilikum, t'en penses quoi, de faire un musée des légendes sur les batteries et consorts ? :alavotre:

05 mars 2007

Avec une dynamo ?
je ne sais pas. Comme il ne fallait pas que la batterie se vide dans la dynamo lorsque le moteur est à l'arrêt, il devait bien y avoir un système anti-retour , même à cette époque préhistorique ;-)

Comment c'était fait, je ne sais pas, bien que j'étais déjà né à ce moment là, mais un peu trop jeune pour m'en préoccuper !

Tilik, c'était fait comment, l'anti-retour à l'époque des dynamos ? (oui je sais , tu n'es pas plus agé que moi !)

05 mars 2007

c'etait
la belle époque ou solidarité sur route et sur mer voulait dire qqchose et ou on ne restait pas en panne pour des bricoles une pince un tournevis et un marteau + un bout de toile emerie (pour les vis)

05 mars 2007

Damned !
Tilikum, maintenant que tu me le rappelle, je me souviens de cette petite boite qui faisait "clic-clic" dans ma "Deuch" des années 65-70, et dont je réglais la dureté des ressorts pour ajuster la tension de coupure avec une pince multiprise !

Ah, mes neurones foutent le camp ... :-(

05 mars 2007

D'accord
ça, c'est une question de tension, mais pas de capacité, quand même !

Qu'on remplisse une baignoire avec un petit pipi à haute pression ou avec un gros tuyau à basse pression, c'est la même chose ! Le robinet ne "connaît" pas le volume de la baignoire...

05 mars 2007

Je ne suis pas convaincu.
La dynamo (qui en l'occurrence sur mon moteur est aussi le démarreur) ne fatiguera pas plus à charger une grosse baterie qu'une petite. Elle donnera toujours, pour une même vitesse moteur, ses 13 ou 14 V à X ampères. Si on met une dynamo plus grosse, elle chargera la batterie plus vite (plus d'ampères) , mais dans un cas comme dans l'autre, ce sont des champs induits qui provoquent un courant continu, donc peu de fatigue physique à part les roulements.

Mais je peux me tromper...

05 mars 2007

Surchauffe
des bobinages, alors ?

05 mars 2007

Le nom du zinzin !
;-)Un conjoncteur - disjoncteur !! il y avait deux bobinages avec contact , l un en série pour l intensité , l autre comme une bobine normal en paralléle pour la tension ! :-D

05 mars 2007

la belle
et bonne dynastar chargeur quand le moteur tournait démarreur quand -il était arreté

05 mars 2007

si si, le bête chargeur de batterie bas gamme de voiture

encaisse (de voiture) le rémarrage branché.

J'en ai fait l'expérience, avec une batterie à plat, ne voulant pas attendre des heures, le régime du démarreur est plus élevé chargeur branché que débranché. Il ne risque pas de griller, il débite ce qu'il peut dans la batterie, c'est tout.

05 mars 2007

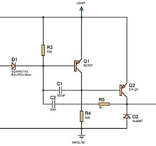
couper le contact:
Sur la plupart des alternateurs que je connais(9 diodes et régulateurs incorporés), le circuit " + 15" après contact alimente la lampe de contrôle de charge, qui elle même trouve sa masse à travers le stator de l'alternateur, ce qui fait qu'elle s'allume tant que l'alternateur ne débite pas.

L'excitation de l'alternateur se fait donc à travers la lampe témoin à la mise en route du moteur.

Dès que l'alternateur débite : les trois diodes d'excitation alimentent alors le régulateur et le rotor.
Le circuit qui alimente le témoin de charge à partir du + 15 APC ne sert donc plus à partir de là.

Si on coupe le circuit de cette lampe, je pense que l'alternateur va continuer à débiter normalement, la tension sera normalement régulée en fonction de la tension en B+ (U batterie)

Par contre si on débranche ou ouvre le coupe-batterie, on fait courir de gros risques aux composants de l'alternateur: régulateur, diodes....

05 mars 2007

avec des chargeurs
modernes, oui !
PAS avec un bête chargeur de voiture !

05 mars 2007

chuis pas électricien voiture
mais je suppose que c'est parce que un bête chargeur comme son nom l'indique n'est pas intelligent et qu'il ne module pas son débit en fonction de la charge de la batterie et de ce qu'on "tire" dessus. Sur mon Cristec 16A, j'ai 3 sorties, 1 pour batt. démarrage et 2 pour batt. service.

05 mars 2007

J'ai une dynamo
sur mon Volvo MD6A et je n'ai pas de problèmes. J'en risque ?

05 mars 2007

C'était un "conjoncteur"
associé au régulateur mécanique (vibreur) à un ou deux étages...

Ça se réglait avec une pince et un voltmètre, et se dépannait avec un bout de toile émeri fine... ;-)

[color=blue]_/)[/color]

05 mars 2007

Question dynamo,
dans le bouquin du moulin, il est mis que la batterie doit avoir un MAXIMUM de 60 Ah.
Pourquoi maximum ? Si elle a plus d'Ah elle doit quand même charger mais plus lentement, non ?
C'est ce que me dit le ship-chantier (sérieux : le + gros de Bruxelles.

05 mars 2007

en fait quand la dynamo charge au dessus d'une certaine tension
elle ferme un relais qui laisse passer le jus dans la batterie

quand la dynamo charge en dessous de cette tension ou ne charge pas, le relais tombe et ouvre le circuit et la dynamo est séparée de la batterie

amicalement

05 mars 2007

pas le bon exemple

le bon exemple est plutôt qu'un petit bonhomme fatiguera moins à pomper 5 litres avec une pompe Japy que 5 m3

en clair la dynamo qui n'est jamais refroidie n'est pas prévue pour charger des batteries supérieures à un certain nominal et pour charger de + grosses batteries, il faut une dynamo plus importante

c'est un peu comme un démarreur qui est prévu pour un service de 30 s maxi alors qu'il pourrait bien tourner pendant des heures comme tout moteur électrique

amicalement

05 mars 2007

la durée !
la dynamo, et d'ailleurs aussi les alternateurs actuels standards, ne supportent une pleine charge que pendant une durée donnés. C'est pour ça que la batterie ne doit pas être trop grosse.

05 mars 2007

ta dynamo n'est pas ton démarreur, mais
il y a une dynamo ET un démarreur dans la même carcasse avec des charbons, des enroulements et des bornes différents pour les deux fonctions et ton "régulateur" concentre la fonction relais de démarreur, régulateur et conjoncteur soit 3 fonctions bien différentes

amicalement

05 mars 2007

Rien qu'en faisant
la compil de tout ce qui s'est dit sur le sujet, il y aurait en effet de quoi faire un bel article ! ;-)

[color=blue]_/)[/color]

05 mars 2007

Pour Robert "à quelle époque , ces notices ? "
Celle dont je parle est celle de volvo publication N°2506 Février 72.

Excellente question (merci robert) car j'ai aussi la notice En anglais Publication 2492 Mars 71 dans laquelle est écrit :

[b]WARNING

Never break the circuit between the alternator and battery while the engine is running. To do this woult be to ruin the charging régulator immediatly.
Do not switch off the master switch until the engine has stopped. See also undes "servicing" point 15.[/b]

Je pense que le traducteur a fait une confusion entre le circuit de contact moteur (ampoules alarme et éventuellement excitation) et le circuit de puissance ; batterie-alternateur muni d'un commutateur de sectionnement.

La doc traduite est erronée. Et comme les légendes ont la vie dure...

06 mars 2007

c'est drôle
j'ai l'impression que tout le monde dit la même chose :topla: . Si je résume:
- la question du bouton ON/OFF : économie d'une clé de contact (comme les RC12), donc ne pas oublier d'ouvrir le robico batterie avant de partir, sinon y en a qui font des ballades gratos (du vécu) qd on n'est pas là. :acheval:
- ce bouton ON/OFF coupe l'excitation pour gagner un peu de puissance, les voyants de contrôles, tout comme la clé de contact et sans danger pour le circuit de charge.
- en théorie, tous les chargeurs, alternateurs "régulent" le courant de pleine charge au max atorisé, et ce par construction et une batterie + grosse sera en charge + longtemps. la dynamo est limitée en courant par les contacts des balais, et ça chauffe si on demande trop. la dysnastar je crois n'a plus de balais (mais des diodes), donc est + fiable.
- :non: MAIS en aucun cas il ne faut couper le circuit de charge moteur en route. Il s'en suit une surtension qui a 90% de chance de griller tout matériel électronique puis bobinage au pire. Seul les régulations mécanique aaient une certaine tolérance, mais aujourd'hui, c''est fini, en moins d'1 seconde, c'est 300 à 1000 roros envolés. :mdr:
** :coucou: petit conseil : ne pas oublier, si le moteur ne s'arrête pas (étouffoir coincé, clé inopérante par ex), ne pas ouvrir le robinet (le coupe circuit) batterie, ça n'arrêtera pas le moteur instantanément et ça crâmera l'alterno. Ce réflexe arrive, mais il faut l'oublier (voir précédemment) et trouver autre chose, mettre les mains ds le camboui est obligé :scie: . Enfin moi ce que j'en dit, c'est pour votre porte monnaie.
à+
jlc

Penfield Reef Light, Fairfield Connecticut USA

Phare du monde

  • 4.5 (91)

Penfield Reef Light, Fairfield Connecticut USA

2022